How To Reprogram The Powertrain Control Module Pcm .   in this article, we’ll be looking at the powertrain control module, or pcm, and talking about what it does and why you might want to reprogram it.  a reprogram powertrain control module, also called a pcm, is an electronic device that controls various engine and transmission.   pcm reprogramming involves updating the powertrain control module’s software to enhance vehicle performance.   if you've purchased a reman ford powertrain control module (pcm) you may need to.   unlock your ford's potential with our comprehensive guide on reprogramming the powertrain control module (pcm). | how does it work? | symptoms of a bad pcm | how to replace a pcm?   get to know anything you want about pcm (powertrain control module) | what is pcm?
        
         
         
        from charm.li 
     
        
        | symptoms of a bad pcm | how to replace a pcm?   in this article, we’ll be looking at the powertrain control module, or pcm, and talking about what it does and why you might want to reprogram it.   get to know anything you want about pcm (powertrain control module) | what is pcm?   unlock your ford's potential with our comprehensive guide on reprogramming the powertrain control module (pcm).   if you've purchased a reman ford powertrain control module (pcm) you may need to. | how does it work?  a reprogram powertrain control module, also called a pcm, is an electronic device that controls various engine and transmission.   pcm reprogramming involves updating the powertrain control module’s software to enhance vehicle performance.
    
    	
            
	
		 
	 
         
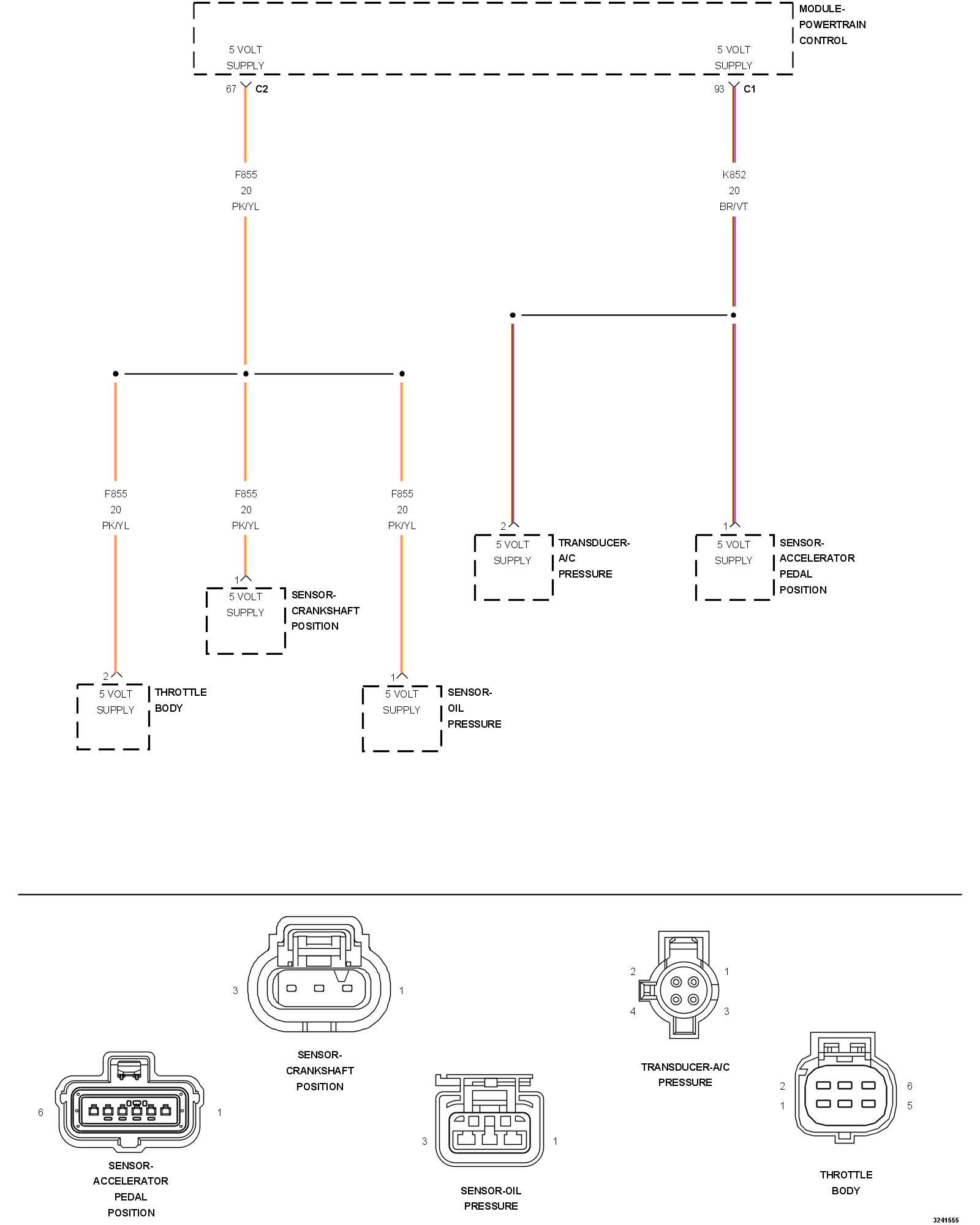
    Powertrain Control Module (PCM) — 2012 Dodge Charger RWD V85.7L 
    How To Reprogram The Powertrain Control Module Pcm    in this article, we’ll be looking at the powertrain control module, or pcm, and talking about what it does and why you might want to reprogram it.   in this article, we’ll be looking at the powertrain control module, or pcm, and talking about what it does and why you might want to reprogram it. | how does it work?   if you've purchased a reman ford powertrain control module (pcm) you may need to.  a reprogram powertrain control module, also called a pcm, is an electronic device that controls various engine and transmission. | symptoms of a bad pcm | how to replace a pcm?   get to know anything you want about pcm (powertrain control module) | what is pcm?   pcm reprogramming involves updating the powertrain control module’s software to enhance vehicle performance.   unlock your ford's potential with our comprehensive guide on reprogramming the powertrain control module (pcm).
            
	
		 
	 
         
 
    
         
        From www.motorverso.com 
                    PCM Reprogramming Cost 🏎️ Guide To The Powertrain Control Module How To Reprogram The Powertrain Control Module Pcm    in this article, we’ll be looking at the powertrain control module, or pcm, and talking about what it does and why you might want to reprogram it. | symptoms of a bad pcm | how to replace a pcm?  a reprogram powertrain control module, also called a pcm, is an electronic device that controls various engine and transmission.. How To Reprogram The Powertrain Control Module Pcm.
     
    
         
        From www.autozone.com 
                     Repair Guides Component Locations Powertrain Control Module How To Reprogram The Powertrain Control Module Pcm    if you've purchased a reman ford powertrain control module (pcm) you may need to.   pcm reprogramming involves updating the powertrain control module’s software to enhance vehicle performance. | symptoms of a bad pcm | how to replace a pcm?  a reprogram powertrain control module, also called a pcm, is an electronic device that controls various engine and. How To Reprogram The Powertrain Control Module Pcm.
     
    
         
        From machineciptcypelealta5x.z13.web.core.windows.net 
                    Reprogram Powertrain Control Module Cost How To Reprogram The Powertrain Control Module Pcm    if you've purchased a reman ford powertrain control module (pcm) you may need to. | how does it work?   in this article, we’ll be looking at the powertrain control module, or pcm, and talking about what it does and why you might want to reprogram it. | symptoms of a bad pcm | how to replace a pcm?. How To Reprogram The Powertrain Control Module Pcm.
     
    
         
        From repair-car.com 
                    Repair & Service Powertrain Control Module (PCM) — removal and installation How To Reprogram The Powertrain Control Module Pcm    if you've purchased a reman ford powertrain control module (pcm) you may need to.  a reprogram powertrain control module, also called a pcm, is an electronic device that controls various engine and transmission.   unlock your ford's potential with our comprehensive guide on reprogramming the powertrain control module (pcm).   pcm reprogramming involves updating the powertrain control module’s. How To Reprogram The Powertrain Control Module Pcm.
     
    
         
        From www.motorverso.com 
                    PCM Reprogramming Cost 🏎️ Guide To The Powertrain Control Module How To Reprogram The Powertrain Control Module Pcm    if you've purchased a reman ford powertrain control module (pcm) you may need to. | symptoms of a bad pcm | how to replace a pcm?   unlock your ford's potential with our comprehensive guide on reprogramming the powertrain control module (pcm).   in this article, we’ll be looking at the powertrain control module, or pcm, and talking about. How To Reprogram The Powertrain Control Module Pcm.
     
    
         
        From www.solopcms.com 
                    Powertrain Control Module Reflashing Complete Guide Solo PCMs How To Reprogram The Powertrain Control Module Pcm  | how does it work?   get to know anything you want about pcm (powertrain control module) | what is pcm?   pcm reprogramming involves updating the powertrain control module’s software to enhance vehicle performance.   if you've purchased a reman ford powertrain control module (pcm) you may need to.  a reprogram powertrain control module, also called a pcm,. How To Reprogram The Powertrain Control Module Pcm.
     
    
         
        From charm.li 
                    Powertrain Control Module (PCM) — 2012 Dodge Charger RWD V85.7L How To Reprogram The Powertrain Control Module Pcm   a reprogram powertrain control module, also called a pcm, is an electronic device that controls various engine and transmission.   get to know anything you want about pcm (powertrain control module) | what is pcm? | symptoms of a bad pcm | how to replace a pcm? | how does it work?   if you've purchased a reman ford. How To Reprogram The Powertrain Control Module Pcm.
     
    
         
        From mechanicdbalphorns.z14.web.core.windows.net 
                    Engine Powertrain Computer Module Reprogrammed How To Reprogram The Powertrain Control Module Pcm  | symptoms of a bad pcm | how to replace a pcm?  a reprogram powertrain control module, also called a pcm, is an electronic device that controls various engine and transmission. | how does it work?   get to know anything you want about pcm (powertrain control module) | what is pcm?   in this article, we’ll be looking. How To Reprogram The Powertrain Control Module Pcm.
     
    
         
        From www.youtube.com 
                    How to Replace Powertrain Control Module (PCM) Car Computer 2 YouTube How To Reprogram The Powertrain Control Module Pcm  | symptoms of a bad pcm | how to replace a pcm?   if you've purchased a reman ford powertrain control module (pcm) you may need to.  a reprogram powertrain control module, also called a pcm, is an electronic device that controls various engine and transmission.   in this article, we’ll be looking at the powertrain control module, or. How To Reprogram The Powertrain Control Module Pcm.
     
    
         
        From repairfixpaskiau2w8.z19.web.core.windows.net 
                    How To Reprogram Powertrain Control Module How To Reprogram The Powertrain Control Module Pcm   a reprogram powertrain control module, also called a pcm, is an electronic device that controls various engine and transmission.   pcm reprogramming involves updating the powertrain control module’s software to enhance vehicle performance.   in this article, we’ll be looking at the powertrain control module, or pcm, and talking about what it does and why you might want to. How To Reprogram The Powertrain Control Module Pcm.
     
    
         
        From www.autozone.com 
                     Repair Guides Components & Systems Powertrain Control Module How To Reprogram The Powertrain Control Module Pcm    if you've purchased a reman ford powertrain control module (pcm) you may need to.   in this article, we’ll be looking at the powertrain control module, or pcm, and talking about what it does and why you might want to reprogram it. | symptoms of a bad pcm | how to replace a pcm? | how does it work?. How To Reprogram The Powertrain Control Module Pcm.
     
    
         
        From www.upfix.com 
                    Jeep Wrangler 20072011 Powertrain Control Module (PCM) Computer Repair How To Reprogram The Powertrain Control Module Pcm    in this article, we’ll be looking at the powertrain control module, or pcm, and talking about what it does and why you might want to reprogram it.   pcm reprogramming involves updating the powertrain control module’s software to enhance vehicle performance.  a reprogram powertrain control module, also called a pcm, is an electronic device that controls various engine. How To Reprogram The Powertrain Control Module Pcm.
     
    
         
        From www.jeepcommander.com 
                    Key Relearn procedures & other important info when replacing the PCM How To Reprogram The Powertrain Control Module Pcm   a reprogram powertrain control module, also called a pcm, is an electronic device that controls various engine and transmission. | symptoms of a bad pcm | how to replace a pcm?   unlock your ford's potential with our comprehensive guide on reprogramming the powertrain control module (pcm). | how does it work?   in this article, we’ll be looking. How To Reprogram The Powertrain Control Module Pcm.
     
    
         
        From www.autozone.com 
                    Repair Guides How To Reprogram The Powertrain Control Module Pcm    unlock your ford's potential with our comprehensive guide on reprogramming the powertrain control module (pcm).   pcm reprogramming involves updating the powertrain control module’s software to enhance vehicle performance.   in this article, we’ll be looking at the powertrain control module, or pcm, and talking about what it does and why you might want to reprogram it.  a. How To Reprogram The Powertrain Control Module Pcm.
     
    
         
        From engineraydacmkw.z21.web.core.windows.net 
                    How To Reprogram Powertrain Control Module How To Reprogram The Powertrain Control Module Pcm   a reprogram powertrain control module, also called a pcm, is an electronic device that controls various engine and transmission.   get to know anything you want about pcm (powertrain control module) | what is pcm? | symptoms of a bad pcm | how to replace a pcm? | how does it work?   if you've purchased a reman ford. How To Reprogram The Powertrain Control Module Pcm.
     
    
         
        From luxucharm.com 
                    How To Reprogram Powertrain Control Module LuxuCharm Elevate Your How To Reprogram The Powertrain Control Module Pcm    in this article, we’ll be looking at the powertrain control module, or pcm, and talking about what it does and why you might want to reprogram it. | symptoms of a bad pcm | how to replace a pcm?   if you've purchased a reman ford powertrain control module (pcm) you may need to.  a reprogram powertrain control. How To Reprogram The Powertrain Control Module Pcm.
     
    
         
        From repairfixcyclopian.z22.web.core.windows.net 
                    Reprogram Powertrain Control Module How To Reprogram The Powertrain Control Module Pcm   a reprogram powertrain control module, also called a pcm, is an electronic device that controls various engine and transmission.   if you've purchased a reman ford powertrain control module (pcm) you may need to.   pcm reprogramming involves updating the powertrain control module’s software to enhance vehicle performance.   get to know anything you want about pcm (powertrain control. How To Reprogram The Powertrain Control Module Pcm.
     
    
         
        From www.obdadvisor.com 
                    Powertrain Control Module (PCM) All You Need To Know OBD Advisor How To Reprogram The Powertrain Control Module Pcm    get to know anything you want about pcm (powertrain control module) | what is pcm?   unlock your ford's potential with our comprehensive guide on reprogramming the powertrain control module (pcm).   in this article, we’ll be looking at the powertrain control module, or pcm, and talking about what it does and why you might want to reprogram it.. How To Reprogram The Powertrain Control Module Pcm.